发布时间:2026-01-15 浏览量:0
前言
INTRODUCTION
近日,《人民日报》刊载的一项研究指出,科学家们获得了一项突破性发现:人类大脑并非随年龄增长匀速衰老,而是在56至60岁之间经历一个明显的“断崖式衰老”转折点。
在这一时期,大脑的认知功能,包括思考、记忆与反应速度等,均会出现显著衰退。该结论为我们每一个人敲响了关于大脑健康的警钟。

另一项由国内团队发布在《自然·衰老》(Nature Aging)杂志的一项研究发现,人类大脑的衰老与 13 种蛋白质密切相关。在大脑衰老的过程中,这些蛋白质的浓度会发生波动,特别是在 57 岁、70 岁、78 岁时达到峰值。这可能反映了大脑在这 3 个年龄时衰老的速度更快,或发生断崖式衰老。

研究者表示“这项研究最大的价值是实现了通过血液检测阐释大脑衰老时钟。一方面,发现了 13 个与大脑衰老相关的生物标志物,这些标志物可作为痴呆及其他与年龄相关的大脑疾病的潜在治疗靶点;另一方面,发现大脑衰老是复杂的非线性变化过程,在特定年龄阶段会出现显著的‘断崖式衰老’现象,其中,57 岁、70 岁、78 岁是大脑功能急剧下降的关键节点。”
57 岁大脑的衰老高峰——主要与代谢过程和精神健康特征有关;
70 岁大脑的衰老高峰——与脑结构和痴呆及卒中等脑疾病的关联最为显著;
78 岁大脑的衰老高峰——与炎症信号通路有关。
系列研究的发布,尤其对中老年人群体,并且家族中有老年痴呆症或认知障碍史的人群,产生了强烈的警示效应。大脑的衰退,并不是我们所想象的规律,可能更早、更快。因此,如何应对这种“断崖式衰老”成为了一个亟待解决的问题。
《cell communication and signaling》期刊的一项突破性研究揭示:间充质干细胞分泌的细胞外囊泡,能够像“邮差”一样,将“年轻的指令”递送到衰老的神经细胞中,甚至在一定程度逆转与年龄相关的神经功能衰退。

这项发现不仅颠覆了我们对神经衰老“不可逆”的传统认知,更为阿尔茨海默病、帕金森病等神经退行性疾病的应对,开辟了一条充满希望的新途径。
这项研究的突破性在于首次阐明,这些细胞外囊泡能够通过上调一组名为OSKM的关键重编程因子,来重塑衰老的神经细胞。
OSKM(包括Oct4, Sox2, Klf4和c-Myc)被认为是细胞“重置”为年轻状态的核心开关。细胞外囊泡通过促进内源性Oct4和Sox2的表达,并精细调节Klf4和c-Myc的活性,如同向衰老细胞发送了一组“年轻化指令”,使其重新获得活力与功能。
01
外泌体与大脑认知障碍
一项研究结果发现干细胞来源的细胞外囊泡能抑制阿尔茨海默病模型中小胶质细胞的促炎反应,减少脑内炎症和斑块沉积。研究者称该疗法或可延缓病程10-15年,可能能显著改善患者生活质量。相关研究结果发表在《Journal of Extracellular Vesicles》上。

此外,干细胞来源的细胞外囊泡被证明可以减少β-淀粉样蛋白(Aβ)斑块和tau蛋白过度磷酸化(AD两大病理特征),抑制神经炎症,改善学习和记忆功能。其还能作为纳米载体递送药物或小分子,以改善阿尔茨海默病 (AD)的认知缺陷。
02
外泌体与多巴胺能神经元丢失
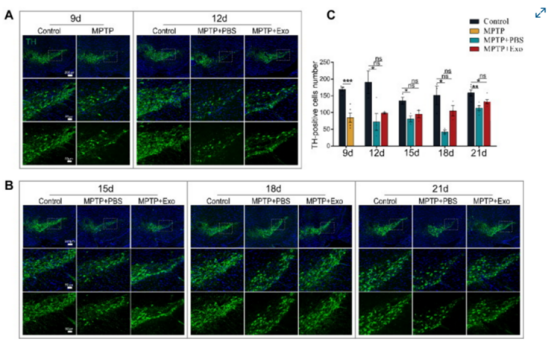
一项动物研究证实,鼻内给药后,脐带来源的间充质干细胞外泌体很容易穿过血脑屏障,主要在SNpc中积累。这些干细胞外泌体被嗅觉和多巴胺能神经元进行内吞,增加了嗅球神经元的活性,并逆转了SNpc中多巴胺能神经元的丢失。

(如图所示,绿色荧光标记多巴胺能神经元,可见外泌体治疗后多巴胺能神经元密度明显增加)
03
外泌体延缓大脑生理性衰老
目前,已有多项研究开始探索干细胞来源的细胞外囊泡在“逆转”或延缓正常脑衰老方面的潜力。
动物实验显示,干细胞来源的细胞外囊泡可以显著增加衰老小鼠中SIRT1基因的表达,SIRT1是一个可行的治疗靶点,在抗衰老过程中发挥着重要作用。此外,干细胞来源的细胞外囊泡还具有抗细胞凋亡,并降低衰老小鼠大脑中的氧化应激的作用。
《人民日报》的报道,是一次重要的健康科普。随着研究的深入,我们对衰老的理解越来越深刻。大脑的衰老并非一个平稳的过程,而是在特定年龄会出现突然的“断崖式”变化。了解这些关键节点,对于我们制定个性化的对抗衰老的策略,以及早期诊断和干预神经退行性疾病具有重要意义。
干细胞及其外泌体在应对衰老领域有着亮眼的研究效果,随着研究的深入,我们也期待它的早日成熟,在未来为应对衰老提供更多的选择。
【注】文章内容旨在科普细胞知识,进行学术交流分享,了解行业前沿发展动态,不构成任何应用建议。

